《工业企业周边土壤和地下水监测技术指南(试行)》发布!
2024-08-09

《工业企业周边土壤和地下水监测技术指南(试行)》发布!


7月30日,中国环境监测总站印发《工业企业周边土壤和地下水监测技术指南(试行)》.pdf。同时《土壤污染重点监管单位周边土壤环境监测技术指南(试行)》(总站土字(2022)226号)于即日起废止。

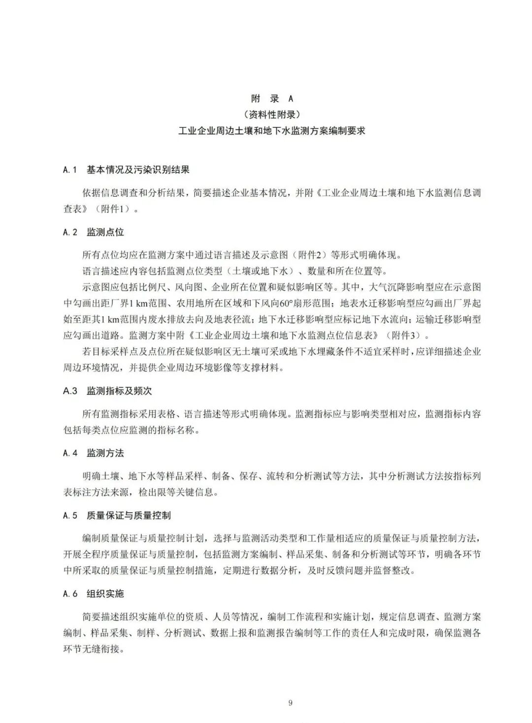
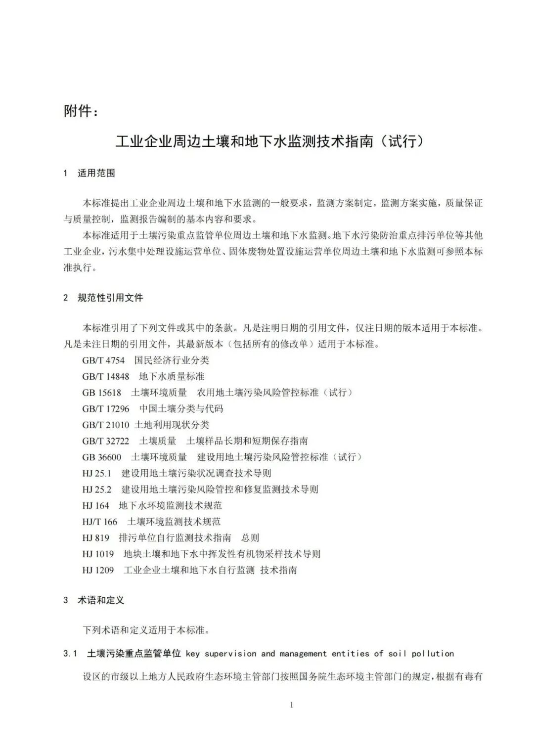
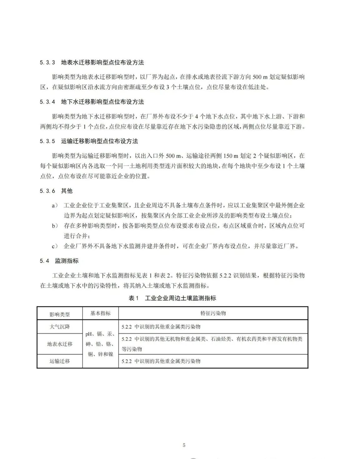
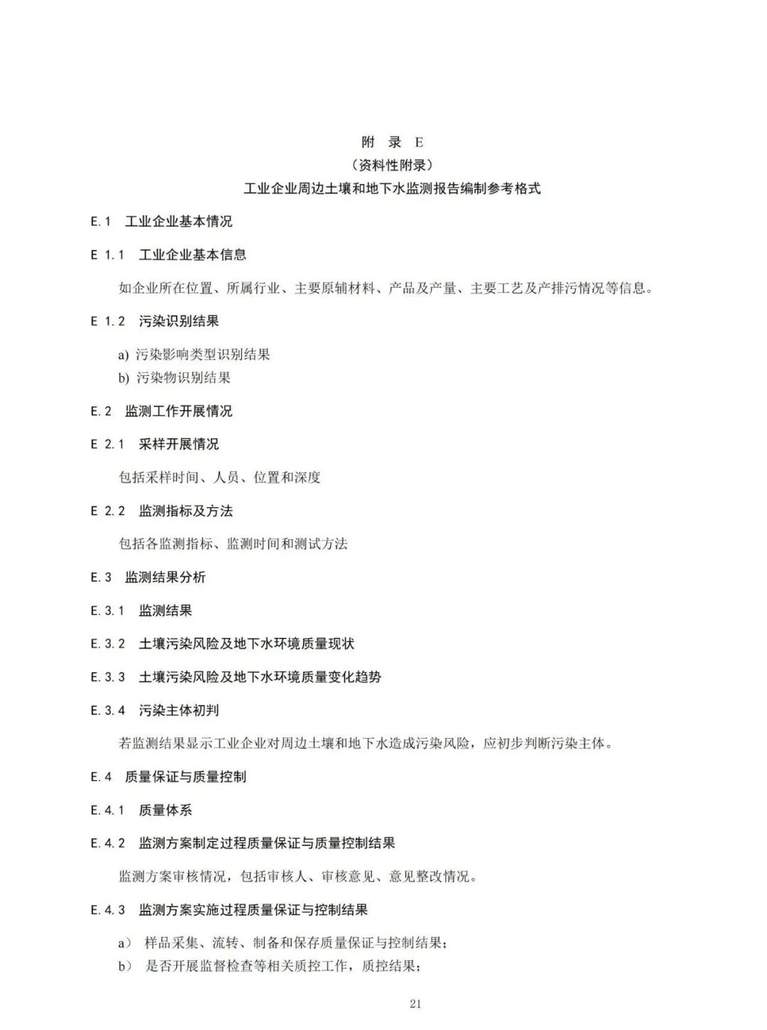
图片

图片

图片

图片

图片

图片

图片

图片

图片

图片

图片

图片

图片

图片

图片

图片

图片

图片

图片

图片