首页
环境检测
环境现状监测
企业污染源与验收监测
场地调查服务
咨询培训服务
国证监测维护
环保管家服务
检测流程
新闻中心
公司新闻
监测技术
热点速递
政策解读
公司介绍
下载中心
联系我们
环保督查自查清单和环境管理自查表请查收
2024-10-30
工业企业环境管理情况自查表
环保督察自查清单
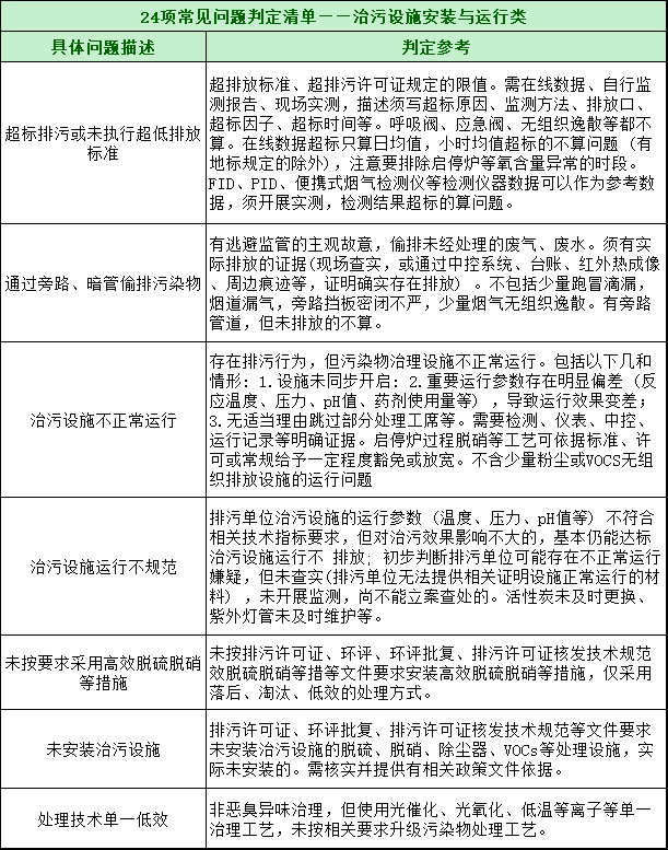
24项常见问题判定清单
排污单位自行监测监督检查表
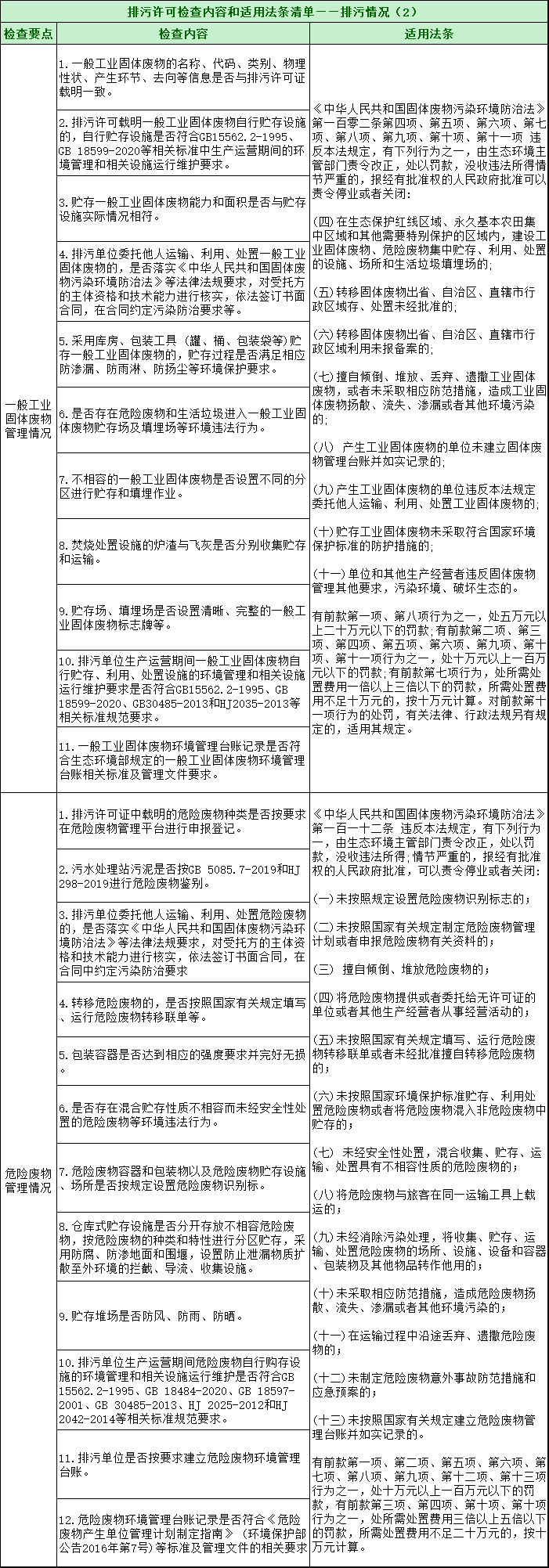
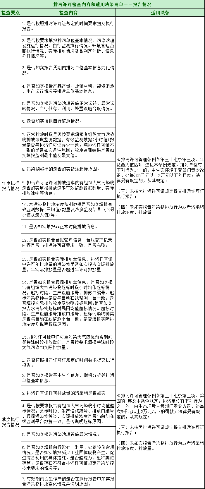
排污许可检查内容和适用法条清单
联系方式
邮箱:chenby@zengyuan.org
电话:陈工 13660831522
地址:广州市南沙区东涌镇石排村市南公路东涌段231号
网址:
http://www.zengyuanjc.com/
最新推荐
检测报告中的ND是什么意思?
2023-03-29
排气筒采样口不满足“下6上3”,怎么办?附相关条文及要求
2021-10-08
必读!如何正确区分VOC、VOCs、TVOC、非甲烷总烃?
2021-09-14
环保验收弄虚作假?企业与负责人双双被罚!这些验收常见问题要注意。
2021-10-14
关于①废气一般排放口有组织改无组织验收②UV光氧催化用于厨余垃圾除臭等问题,省厅回复
2021-09-14
电话咨询
公司介绍
联系我们